Global aging can be seen as both a triumph and a challenge. According to the World Health Organization, people worldwide are living longer, and the number of people 60 years and older is increasing rapidly.
Even though people are living longer, they are not necessarily living better. Global life expectancy today is 72 years of age, and on average a person will live nine years or more of those in suboptimal health, which in turn impacts a person’s overall quality of life. This has led to an increase in the number of years elderly adults need care and are dependent on others.
Given this, there is a global need to address the ‘Healthspan-Lifespan Gap’: to take measures to extend the span of healthy life. The good news is that the concept of healthy aging is becoming more relevant. In fact, according to Mintel, consumers are becoming more focused on positive aging, seeking to adopt long-term approaches to their health with the hopes of prolonging the years of healthy life.1
“With healthy aging at the forefront, there is great potential for older generations to stay healthy, mobile and independent for as long as possible,” says Line Johnsen, Senior Vice President Human Health and Nutrition R&D and Regulatory Affairs at Aker BioMarine. “A proactive approach to healthy aging could open many doors in the nutraceuticals space, presenting new and unique opportunities for brands and products tailored toward the various health aspects and nutritional needs of aging.”
Cellular health supports healthy aging
The term ‘cellular health’ simply means keeping the body’s cells in their best shape. Your overall health is dependent on the cells in your body and how they are functioning to their fullest potential from getting adequate nutrients to protecting them from internal and external stressors.

Without healthy cells, our tissues and organs can become compromised which may lead to illness and disease. That being said, cellular health is at the core of overall wellness and essential for longevity. By protecting our cells through preventative lifestyle measures, we can help mitigate the impact our lifestyles have on our ability to age gracefully and, most importantly, healthily.
According to recent Mintel data, active aging is not simply about living longer, it’s about staying active, vibrant, and energized for years to come. People of all ages are now being more proactive to extend their health span and are turning to natural products in areas such as heart, cognitive and joint health.2
Krill oil phospholipids for cellular health
Phospholipids, found in krill oil, are the common denominator of cellular health. As the natural, integral parts of our cells, phospholipids help maintain the strength, flexibility, and integrity of cells and cell membranes. Each cell in our body is wrapped in a membrane called the phospholipid bilayer.

Krill oil phospholipids work on a cellular level and provide cellular health benefits. With krill oil, Omega-3 fatty acids EPA and DHA are linked to phospholipids and after consumption, these essential long chain fatty acids are incorporated into the cell membranes in all tissues of the body. Superba BOOST™, Aker BioMarine’s flagship krill oil ingredient, is a multi-nutrient complex that works at the cellular level with head-to-toe health benefits. In fact, Superba Krill oil is backed by science with over 50 published human clinical trials.
That includes research on adults over 18 years old with multiple studies specifically on the middle and elderly population supporting heart, cognitive, joint, muscle, skin and eye health. This article will cover the newest studies on krill oil effects on cellular health, joint health and muscle strength. The downloadable whitepaper will discuss how krill oil supports all of those six areas to help people stay healthy and better enjoy their later years.

Krill oil phospholipids slow down aging and improve life quality
In a recent study published in Aging, research teams from the University of Oslo, Oslo University Hospital, and Akershus University Hospital used nematodes and human cells to investigate if krill oil can slow down the aging processes.3 The study concluded that krill oil does in fact promote healthy aging by counteracting many processes that drive aging such as:
- Suppressing the accumulation of oxidative DNA damage counteracting the loss of mitochondrial membrane potential and function
- Suppressing senescence (the loss of cells’ ability to grow and divide)
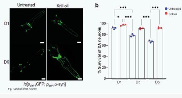
The nematodes that received krill oil (Superba BOOST™) did not lose as many nerve cells in the brain as they got older. They therefore preserved both memory and neuromuscular function and were generally much more active.

Figure 1: Study examining the survival of DA neurons (Source: SenGupta T et al, 2022)
Nematode worms (or C. elegans) as used in this study are a commonly used model organism in biomedical research for human development, genetics, aging, and disease. They typically live for approximately three weeks and have bodily systems similar to humans.
“There is no question that we need more science to understand how we can impact and improve the life quality of an aging population,” says Johnsen. “This new study looks at how krill oil can influence many underlying mechanisms that contribute to aging.”
Additional studies demonstrate healthy aging beyond cognitive function. In addition to this study that looked at krill oil and cognitive function, Aker BioMarine has also focused on the scientific aspects of healthy aging from a joint and muscle standpoint. Aker BioMarine’s krill oil Superba BOOST™ was used in two additional studies that examined krill oil’s effects in aging populations.
Krill oil phospholipids beneficial for muscle function and size in seniors
In a 2022 study, led by the Institute of Cardiovascular and Medical Sciences, University of Glasgow, scientists found that krill oil supplementation can have beneficial effects on skeletal muscle function and size in healthy, older people. Krill oil contains high concentrations of the omega-3 fatty acids DHA and EPA which previous scientific studies have also shown are important nutrients for the body as it ages.
The randomized, double blind, controlled trial included 102 men and women all above 65 years of age. The participants were relatively inactive / engaging in less than one hour of self-reported exercise each week on entry to the study.
The participants were randomly divided into two groups, a control group that received the placebo and a test group that received four g per day of Superba krill oil from Aker BioMarine. Prior to the start of the study, researchers measured baseline levels for thigh muscle strength, grip strength and thigh muscle thickness, as well as short performance physical function and a range of factors, such as body fat and blood lipid levels.
Participants receiving daily krill oil supplements showed the following improvements (from baseline) at the end of the study:
- Increase in thigh muscle strength (9.3%), grip strength (10.9%) and thigh muscle thickness (3.5%), relative to control group
- Increase in red blood cell fatty acid profile for EPA 214%, DHA 36% and the omega-3 index 61%, relative to control group
- Increased M-Wave of 17% (relative to the control group), which shows the excitability of muscle membrane within the muscle

Figure 2: The effect of krill oil supplementation on skeletal muscle function and size in older adults (Source: Alkhedhairi et al, 2022)
At the completion of the study, with a total of 94 remaining participants, the scientists concluded that daily krill oil supplementation for six months results in statistically and clinically significant increases in muscle function and size in healthy older adults.
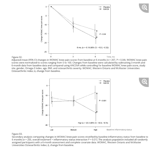
Study tests the effects of krill oil phospholipids on osteoarthritic adults
A recent breakthrough study published in the top-tier American Journal of Clinical Nutrition, concluded that krill oil improves knee pain, stiffness, and physical function in adults between 40 to 65 years old with mild to moderate knee osteoarthritis.
The study, led by Dr. Welma Stonehouse, was a randomized, double-blind placebo-controlled study run by the CSIRO Australian researchers across three clinical sites over the course of six months. The team assembled a test group of 235 healthy patients who were randomized to receive either krill oil (Superba BOOST™) or placebo.
The clinical trial resulted in significant improvements in knee pain, stiffness and physical function in adults with mild to moderate knee OA. Furthermore, participants with the greatest level of inflammation at the start of the study had the biggest pain improvement and the levels of omega-3 (Index level) increased in people in the krill oil group from 6.0% at baseline to 8.9% at three months and 9.0% at six months.

Figure 3: Krill oil improved osteoarthritic knee pain in adults with mild to moderate knee osteoarthritis (Source: Stonehouse et al, 2022)
“What we know about krill oil phospholipids is that it is an efficient means of transporting and delivering nutrients to the body, namely omega-3 and choline, bringing it directly into the cell membrane in all the tissues of the body,” says Aker BioMarine's Johnsen. “When humans ingest a daily supplement of krill oil, we start to see a positive change in how the body deals with things such as, oxidative stress and inflammation.”
Healthy aging supplements with proven effects
As people worldwide continue to live longer, the concept of healthy aging will continue to become more relevant, encouraging this older population to continue seeking ways to pursue healthier, active lifestyles, improving the quality of their elderly years.
“With the rise of healthy aging awareness, we can assume that consumers will direct their attention toward supplements that help maintain vitality, maintain strength and support cognition,” adds Line Johnsen at Aker BioMarine. “It’s apparent that a supplement such as krill oil phospholipids, that targets health on the cellular level, is essential when it comes to overall wellness and healthy aging.
"All of the recent research conducted with Superba Krill oil on this topic is very promising for our industry and we look forward to the road ahead with the healthy aging category.”

Did you know that in order to get the health benefits of omega-3s they need to be absorbed into cell membranes? To do that they need to be in the phospholipid form. With the highest concentration of phospholipids, Superba® Krill Oil is the best way to take advantage of its unique benefits. To learn more about Superba Krill and the phospholipid benefit, download the Highway To Cell Infographic.
References
1. Nutrition watch: muscle health, Mintel (September 2022).
2. Source: Kantar Profiles/Mintel (December 2021).
3. SenGupta T.; Lefol Y.; Lirussi L.; et al. Krill oil protects dopaminergic neurons from age-related degeneration through temporal transcriptome rewiring and suppression of several hallmarks of aging. Aging (Albany NY). 2022 Nov 9;14(21):8661-8687. doi: 10.18632/aging.204375. Epub 2022 Nov 9. PMID: 36367773; PMCID: PMC9699765.
Additional references
Alkhedhairi SAA.; Aba Alkhayl FF.; Ismaila AD.; et al. The effect of krill oil supplementation on skeletal muscle function and size in older adults: A randomised controlled trial. Clinical Nutrition, Volume 41, Issue 6, 2022, Pages 1228-1235, ISSN 0261-5614.
Stonehouse W.; Benassi-Evans B.; Bednarz J.; et al. Krill oil improved osteoarthritic knee pain in adults with mild to moderate knee osteoarthritis: a 6-month multicenter, randomized, double-blind, placebo-controlled trial. The American Journal of Clinical Nutrition, Volume 116, Issue 3, September 2022, Pages 672–685.







